汉阴县人民政府关于印发2022年经济稳增长若干措施的通知
各镇人民政府,县政府各工作部门、直属机构:
《汉阴县2022年经济稳增长若干措施》已经县政府同意,现印发给你们,请结合实际认真贯彻执行。
汉阴县人民政府
2022年6月12日
汉阴县经济稳增长若干措施
根据国家和省市稳经济增长一揽子政策措施和相关工作安排,全力稳经济增长、稳市场主体、保就业,确保实现县第十六次党代会和《县政府工作报告》确定的年度目标任务,制定如下措施:
一、全力帮助企业纾困
(一)严格落实减税降费政策。对小微企业和制造业等行业实施增值税存量、增量全额留抵退税;2022年4至12月,小规模纳税人适用3%征收率的应税销售收入免征增值税;12月底前,对增值税小规模纳税人、小型微利企业和个体工商户按照50%减征资源税(不含水资源税)、城市维护建设税、房产税、城镇土地使用税、印花税、耕地占用税和教育费附加、地方教育附加;对制造业中小微企业延缓缴纳2021年第四季度及2022年一、二季度部分税费政策,缓缴期限继续延长6个月;对中小微企业、个体工商户及餐饮、零售、旅游、公路运输等企业,落实阶段性缓缴养老、失业、工伤保险费单位缴费部分及阶段性降低失业、工伤保险费;对承担省、市、县政府粮、油储备任务的储备企业,自2022年1月1日至2023年12月31日,免征印花税、房产税、城镇土地使用税,对2022年1月1日以后已缴纳上述应予免征的税款,从企业应缴纳的其他税款抵扣或予以退税;小微企业用电报装容量在160Kw及以下的享受免费接入政策。(责任单位:县税务局、县财政局、县人社局、国网汉阴供电公司,县级各有关部门)
(二)加大中小微企业纾困帮扶力度。对符合条件的中小微企业提供不超过贷款额65%倒贷资金,期限1个月;对符合条件的中小微企业提供最高不超过200万元应急纾困基金借款,期限最长360天;建立县级领导挂联帮扶重点困难企业机制,对经营困难的重点企业进行一对一帮扶;对受疫情影响生产经营困难的小微企业和个体工商户落实用水、用电、用气“欠费不停供”政策,费用可延缓6个月缴纳,缓缴期间免收欠费滞纳金。(责任单位:县财政局、县经贸局、经开区管委会、县投融资公司、国网汉阴供电公司、陕西城燃汉阴分公司、省水务集团汉阴供水公司)
(三)加大金融支持力度。对规上企业贷款,支持银行年内延期还本付息;建立重点产业链企业贷款主办行制度,对符合条件的地方法人银行发放的重点产业链普惠小微贷款按照余额增量的2%提供激励资金;全面落实新型“政银担”业务,对1000万元(含)以内的按“总对总”业务模式开展,担保公司见贷即保,对小微企业200万元(含200万元)以内的担保业务免除反担保;对中小微企业和个体工商户贷款、货车车贷、暂时遇困个人房贷消费贷,支持银行年内延期还本付息。(责任单位:县政府办、人行汉阴支行、县发改局、县经贸局、县财政局,县内各金融机构)
(四)全力以赴保通保畅。全面取消对来自疫情低风险地区货运车辆的防疫通行限制,畅通县内各交通运输通道,严禁擅自阻断或关闭公路;对来自中高风险地区所在地市的货运车辆,实行核酸、抗原免费检测,严格执行管控标准,禁止层层加码、提高标准、阻止通行;进一步规范防疫检查点的设置,禁止随意设点、重复设卡、重复检查;广泛动员,组织志愿者在“油菜花旅游季”和重点节假日期间驻守高速出口开展志愿服务,提高通行效率。(责任单位:县交通局、县卫健局、县公安局、县委宣传部、团县委,各镇政府、县级各有关部门)
二、培育壮大市场主体
(五)实施“市场主体倍增”计划。组织开展“升规纳限入统”攻坚行动,落实五上企业培育资金奖励措施,鼓励引导具备条件的个体工商户、小微企业转型升级为“五上”企业,着力推动“个转企、小升规、规改股、股上市”;营造创新创业氛围,鼓励引导各类经济实体、个体工商户开办法人企业。(责任单位:县发改局、县经贸局、县住建局、县行政审批局、县市场监管局,各镇政府、县级各有关部门)
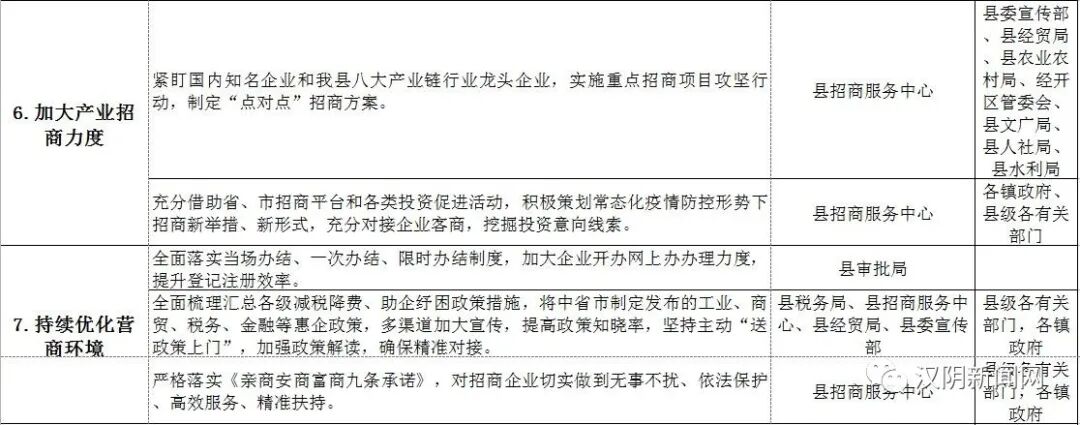
(六)加大产业招商力度。紧盯国内知名企业和我县八大产业链行业龙头企业,实施重点招商项目攻坚行动,制定“点对点”招商方案;充分借助省、市招商平台和各类投资促进活动,积极策划常态化疫情防控形势下招商新举措、新形式,充分对接企业客商,挖掘投资意向线索。(责任单位:县招商服务中心、县委宣传部、县经贸局、县农业农村局、经开区管委会、县文广局、县人社局、县水利局,各镇政府、县级各有关部门)
(七)持续优化营商环境。全面落实当场办结、一次办结、限时办结制度,加大企业开办网上办理力度,提升登记注册效率;全面梳理汇总各级减税降费、助企纾困政策措施,将中省市制定发布的工业、商贸、税务、金融等惠企政策,多渠道加大宣传,提高政策知晓率,坚持主动“送政策上门”,加强政策解读,确保精准对接;严格落实《亲商安商富商九条承诺》,对招商企业切实做到无事不扰、依法保护、高效服务、精准扶持。(责任单位:县委宣传部、县行政审批局、县经贸局、县税务局、县招商服务中心,县级各有关部门,各镇政府)
三、夯实工业经济基础
(八)加强财政金融支持。县财政预算安排1500万元中小企业发展基金,重点支持规模以上工业企业培育、技改升级、市场开拓等,推动工业提质增效;统筹安排陕南循环发展、苏陕协作、工业转型升级、中小企业发展等资金5000万元以上,支持工业稳增长。(责任单位:县财政局、县发改局、县经贸局、经开区管委会,县级各有关部门)
(九)加快推动技改升级。对当年购置关键设备50万元以上并投入正常生产的企业,在省级奖励基础上再按照购置额的3%给予每户最高不超过100万元奖补;对数字智能化建设投资额超过50万元的项目,在省级奖励基础上再按照发票金额的7%给予最高不超过100万元奖补;对通过工业化信息化融合贯标认证企业在省级奖励资金基础上再配套10万元奖励。(责任单位:县经贸局、县财政局、经开区管委会,县级各有关部门、各镇政府)
(十)增强创新驱动能力。对国家“高新技术企业”在市级奖励基础上再一次性奖励10万元,对国家专精特新“小巨人”企业、省级“专精特新”中小企业在省级奖励基础上再分别一次性奖励20万元、10万元,对省级制造业创新中心、省级企业研发中心、省级技术创新示范企业一次性给予5万元奖励。对通过军工资格认证的“民参军”企业一次性给予5万元资金奖励。(责任单位:县经贸局、县财政局、县教体科技局,县级各有关部门)
四、发挥投资关键作用
(十一)加快重点项目推进。紧盯重点项目建设,35个县级重点建设项目二季度开工率不低于75%,三季度开工率不低于90%,年底前全面开工建设,2022年下达中省预算内投资项目和发行的专项债券项目年内100%开工,中省预算内投资支付率不低于60%,专项债券资金100%完成支付,2022年所下达财政衔接资金项目6月底项目进度和资金支出率达到75%及以上。(责任单位:县发改局、县乡村振兴局、县财政局,各镇政府、县级各有关部门) (十二)加大项目谋划储备。围绕新材料、富硒食品等八大重点产业链,全年新策划5000万元以上产业项目不低于20个;县项目谋划专班每季度开展一次项目谋划研判,围绕中省资金支持方向策划包装项目,建立前期工作项目清单和衔接项目清单;对凤凰山隧道、抽水蓄能电站、10万吨电极糊和5000吨特种石墨项目等重大基础设施和产业项目实行专班推进、挂图作战和三色管理,推动项目早落地、早开工、早投产;县财政预算1000万元专项资金,用于重点项目前期工作。(责任单位:县发改局、县财政局,县级各有关部门) (十三)强化投资要素保障。新增建设用地指标优先满足重大基础设施和产业项目建设需要,全年新增建设用地指标用于县级重点项目不低于50%;对重点项目用地开通审查报批绿色通道,做到即受即审;严格落实“一次规划、分期供地”原则,县经开区新批工业用地逐步推行“标准地”制度供应,做到入驻经开区招商企业“拿地即开工”;对复工复产企业和重大项目审批开通“绿色审批”通道,推行“容缺+承诺制+并联审批+全程帮办代办”审批模式。(责任单位:县自然资源局、县行政审批局、县经贸局、经开区管委会,县级各有关部门)
五、促进消费市场回暖
(十四)组织实施促消费行动。组织和引导商贸企业利用节假日、店庆、周末开展形式多样的常态化促销活动,适时组织开展电子消费体验券发放活动,加速促进消费市场回暖;开展“汉阴人游安康”“汉阴人游汉阴”系列活动,倡导全县各级党政机关、企事业单位干部职工在落实疫情防控常态化要求的前提下进行个人消费,可凭市域内当月500元以上合规餐饮酒店、景区、民宿消费发票享受2.5天弹性休假;实施包容审慎监管,简化各类市场主体举办户外促销活动的审批手续,支持商家利用商业用地红线范围内的营业空地依法依规开展促销活动,有序放开“外摆位”限制。(责任单位:县经贸局、县人社局、县住建局、县市场监管局、县行政审批局)
(十五)支持商贸企业加快发展。支持县外商贸企业在汉阴注册独立法人单位,新纳入限额以上商贸企业库的企业,且当年零售额达到1亿元以上的,以及在汉阴注册且在汉阴县外新开设3个(含3个,每个不少于1000m2)以上产业活动单位的限上企业,落实市级主管部门制定的一次性奖补政策。(责任单位:县经贸局、县财政局、县市场监管局)
(十六)促进餐饮等服务业发展。对受疫情影响经营困难的服务业小微企业和个体工商户承租国有房屋的,给予3个月租金减免;对餐饮、零售企业重点人群免费开展定期核酸检测,给予餐饮类限额以上商贸企业每户5000元防疫补贴资金;积极发展“会议经济”,鼓励各镇、各部门、企事业单位、各人民团体、中省驻汉单位积极申请承接中省市大型会议活动,带动餐饮等服务行业加快发展。(责任单位:县经贸局、县卫健局、县财政局,各镇政府、县级各部门)
(十七)支持文旅产业纾困发展。引导金融机构对符合条件的、预期发展前景较好的A级旅游景区、乡村旅游经营单位、星级酒店、旅行社等重点文化和旅游市场主体加大信贷投入,适当提高贷款额度;倡导全县各级行政、企事业单位结合党建、廉政教育和工会活动等,组织干部职工在本县范围内,开展学习观摩红色文化、农耕文化、廉政文化、自然生态体验等主题活动,经费支出按照工会经费管理办法列支,鼓励各部门邀请省市主管部门来汉开展类似活动。(责任单位:县文旅广电局、县政府办、县总工会、县财政局,各镇、县级各部门)
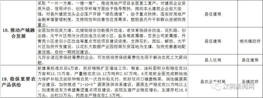
(十八)推动产城融合发展。采取“一片一方案、一楼一策”,推进房地产项目全面复工复产;凡符合退还劳保统筹费的企业,可依规将劳保统筹费优先用于解决农民工欠薪问题;对建筑企业资质升级、信用评价、创优夺杯等方面给予指导帮扶,推动本土建筑企业做大做强;对县外建筑龙头企业落户开辟“绿色通道”,给予重点扶持;全面加快迎宾大道、北城街综合功能提升改造、老体育场综合改造、花扒路、创业路、太平片区雨污分流改造及北城小区、盐务局家属楼、百货公司家属楼、丹青苑小区老旧小区改造等重点市政项目建设进度,支持花扒、西坛、解放、太平片区加快开发建设,以花扒大数据产业园招商引资落地为支撑,加快完善基础配套设施,启动一期规划建设;落实好房地产金融审慎管理制度,支持刚性和改善性住房需求,鼓励县内外干部群众进城购房置业。(责任单位:县住建局,城关镇政府)
六、着力稳定农业生产
(十九)稳保重要农产品供给。新建高标准农田4万亩,抓好稳粮扩豆增油工作,粮食、油料面积分别稳定在35万亩和15.75万亩,产量稳定在10.12万吨和2.67万吨。6月底前全面完成耕地地力保护补贴及实际种粮农民一次性补贴兑付。抓好双河口镇菌粮菜、涧池镇蔬菜产业建设,加快推进“1+10+N”蔬菜保供体系建设,蔬菜生产稳定在21万吨以上。加速推进东方希望集团重点项目建设,实现生猪产业稳定增长,生猪存栏16.8万头,出栏25万头,肉类总产稳定在2.5万吨。(责任单位:县农业农村局,各镇政府、县级各有关部门)
七、兜牢就业民生底线
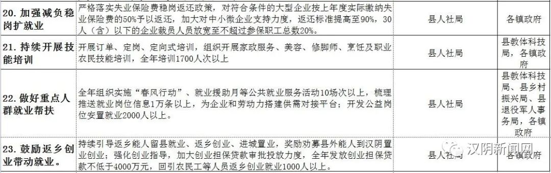
(二十)加强减负稳岗扩就业。严格落实失业保险费稳岗返还政策,对符合条件的大型企业按上年度实际缴纳失业保险费的50%予以返还,加大对中小微企业支持力度,返还标准提高至90%,30人(含)以下的企业裁员人员放宽至不超过参保职工总数20%。(责任单位:县人社局,各镇政府)
(二十一)持续开展技能培训。开展订单、定岗、定向式培训,组织开展家政服务、美容、修脚师、烹饪及职业农民技能培训,全年培训1700人次以上。(责任单位:县人社局、县教体科技局,各镇政府)
(二十二)做好重点人群就业帮扶。全年组织实施“春风行动”、就业援助月等公共就业服务活动10场次以上,梳理推送就业岗位信息1万条以上,为企业和劳动力搭建供需对接平台。开发公益性岗位安置就业2000人以上。(责任单位:县人社局、县教体科技局、县乡村振兴局、县退役军人事务局等部门,各镇政府)
(二十三)鼓励返乡创业带动就业。持续引导返乡能人留县就业、返乡创业、进城置业,奖励劝募县外能人到汉阴置业创业。强化创业指导,加大创业担保贷款审批投放力度,全年发放创业担保贷款不低于4000万元,回引农民工等人员返乡创业就业1000人以上。(责任单位:县人社局,各镇政府)
县发改局负责制定政策落实责任清单,各责任单位迅速组织在各行业领域加强政策宣传,制定细化落实措施,强化重点项目、重点企业包抓机制,不折不扣把稳增长措施落实到位。县政府信息中心、县融媒体中心负责在县电视台、县政府官网等平台开辟宣传专栏,加大政策宣传解读力度,实行政策落实公开承诺制度。县委、县政府督查室和县狠抓落实办公室负责对稳增长措施落实情况进行跟踪督办。对落实稳增长政策过程中不作为、乱作为、慢作为等行为,县纪委监委负责问责问效。
以上措施执行至2022年12月31日,具体措施有明确执行期限的,从其规定。
汉阴县2022年经济稳增长若干措施政策落实责任清单
编辑:曾萌萌
编审:余涛 王义林
终审:邹菲

发表评论 取消回复